Japanese patent applications
Japanese patent applications typically follow the format.
Industrial field of application
Prior art
Problems that the invention is to solve
Effects of the invention
Means of solving the problems
Embodiments of the invention
The JPO is very strict about the introduction of new matter in an application.
So it rarely allows new claims in the application unless the language is specifically recited in the body of the specification.
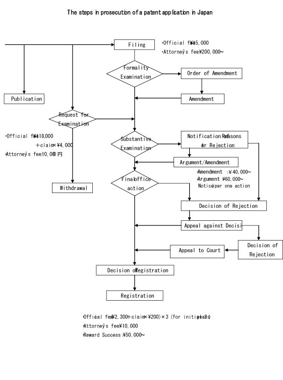
Japanese patent process
The JPO will not examine a patent application until a request for examination is filed with official fees, which are based on the number of claims.
Now applicants have three years from the filing date in Japan to file such a request.
If a request for examination is not filed by the deadline, the application will be deemed withdrawn.
There is no remedy for recovering an application that is deemed withdrawn.
A third party may request examination of any laid open patent, in which case, the JPO will notify the applicant.
flow and fee